馬鞍山錦豐苑 Kam Fung Court Ma On Shan
主頁
法團管理委員會架構
法團會議
法團年報
周年大會會議議程 / 記錄
聯絡方法
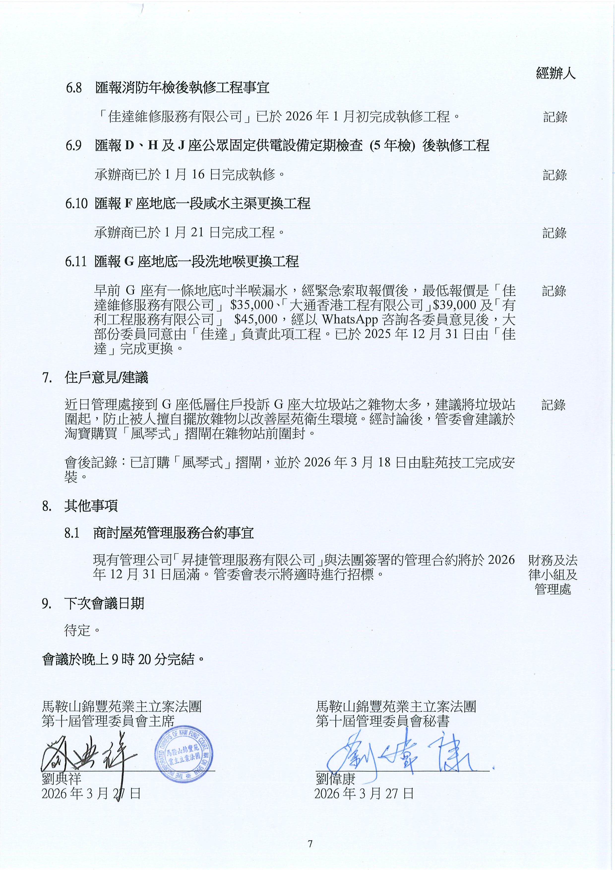
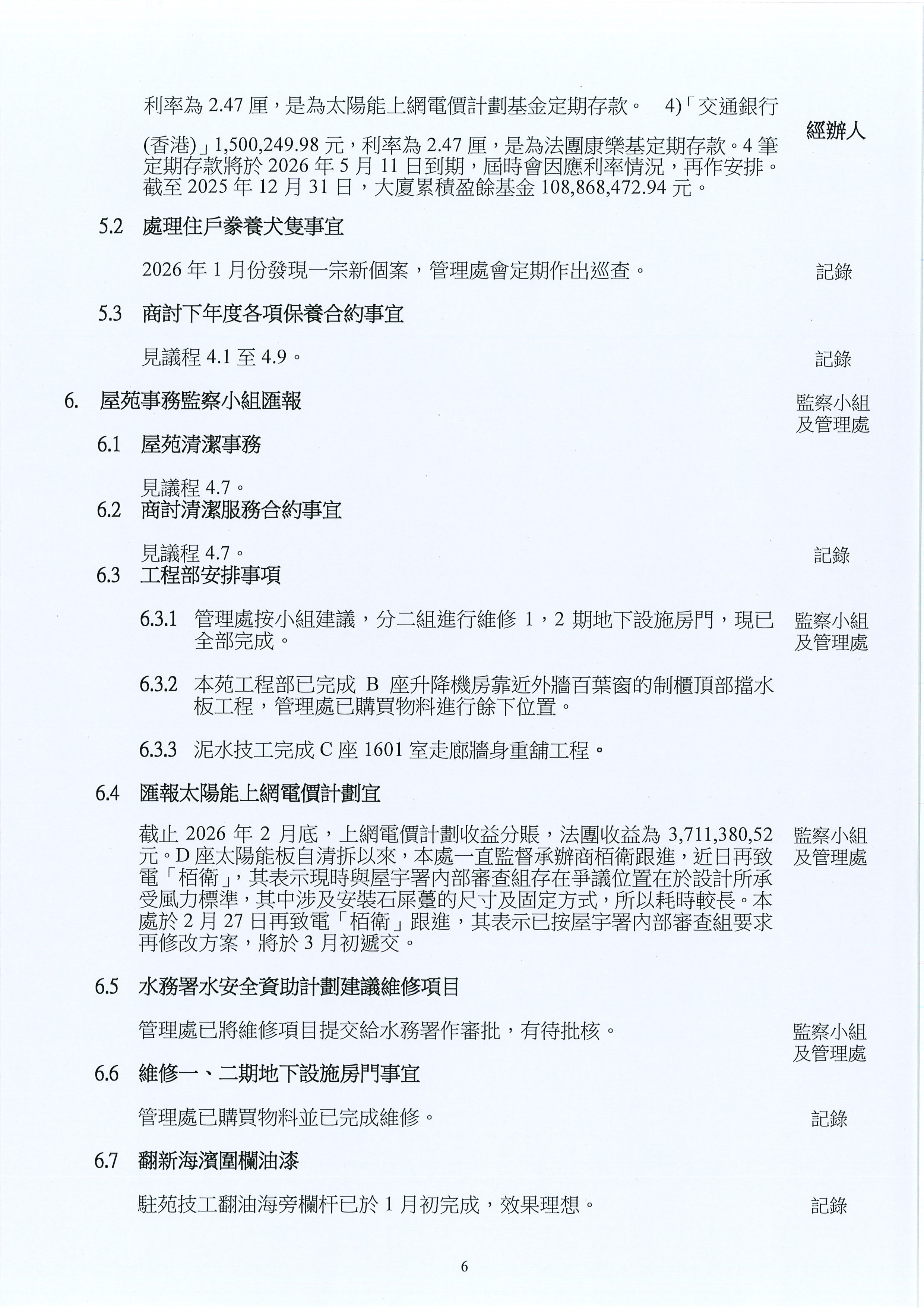
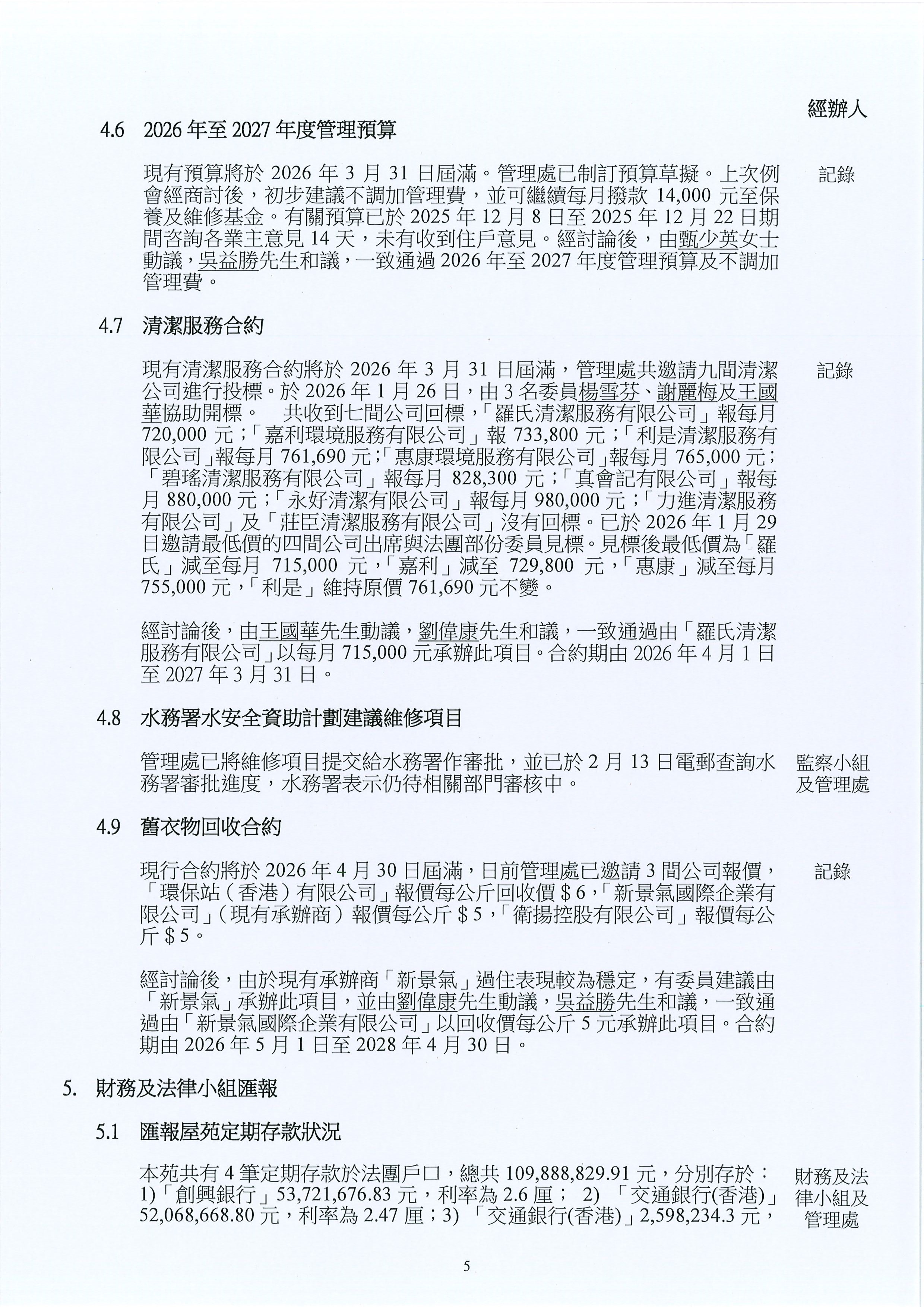
第十屆管理委員會第三次會議記錄
第十屆管理委員會第二次會議記錄
第十屆管理委員會第一次會議記錄
旁聽守則
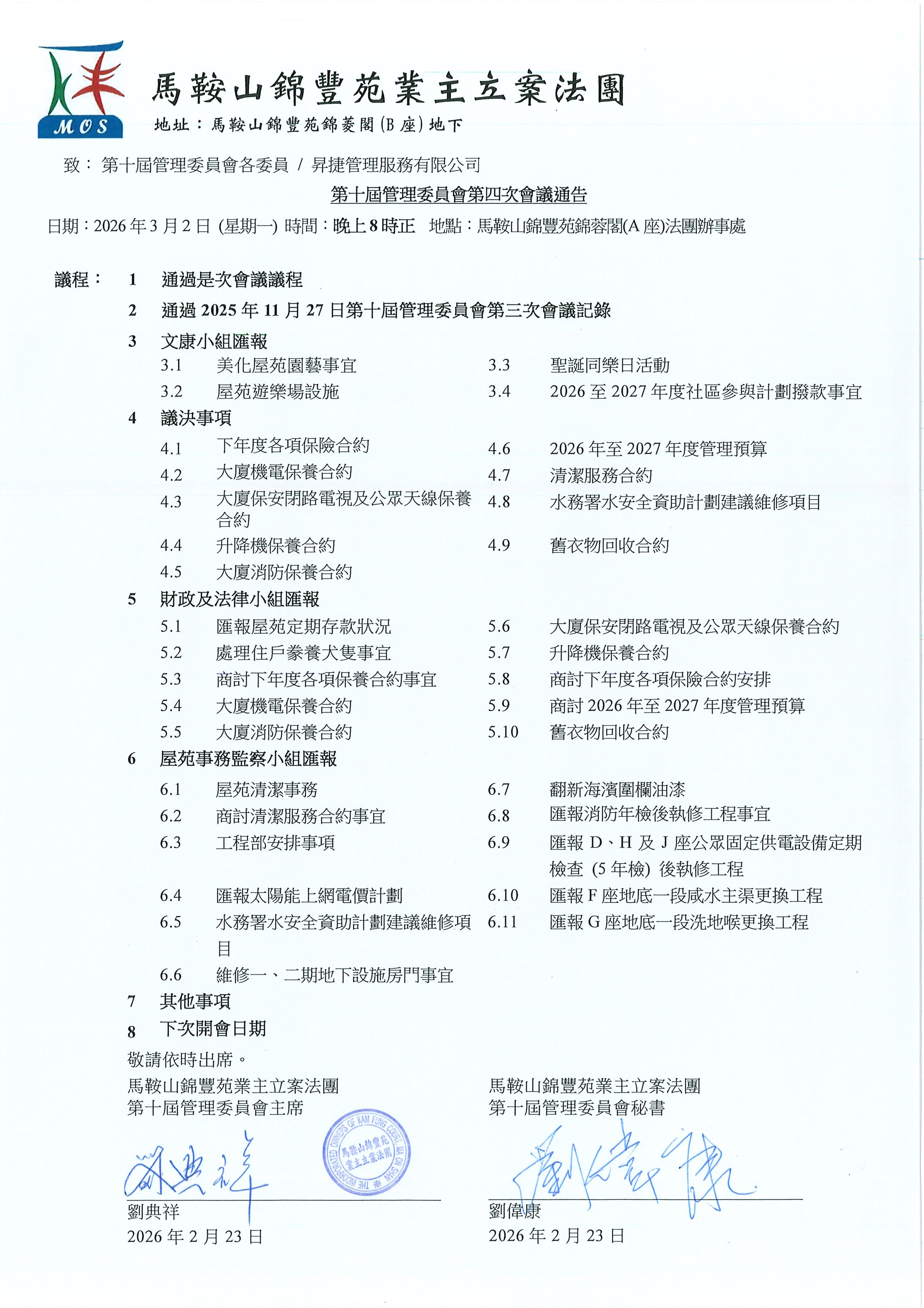
第十屆管理委員會第四次會議議程
第十屆管理委員會第四次會議議程
©2021 馬鞍山錦豐苑業主立案法團 版權所有 不得轉載。